○矢巾町低所得者支援及び定額減税補足給付金(不足額給付)支給事業実施要綱
令和7年7月15日
告示第101号
(趣旨)
第1条 この告示は、デフレ完全脱却のための総合経済対策における物価高への支援として、新たな経済に向けた給付金・定額減税一体措置として実施する、矢巾町低所得者支援及び定額減税補足給付金(不足額給付)支給事業に関し、必要な事項を定めるものとする。
(定義)
第2条 この告示において、低所得者支援及び定額減税補足給付金(不足額給付)とは、低所得者支援及び定額減税補足給付金(調整給付)の支給額に不足が生じる者等に対し、町によって支給される給付金をいう。
(支給対象者)
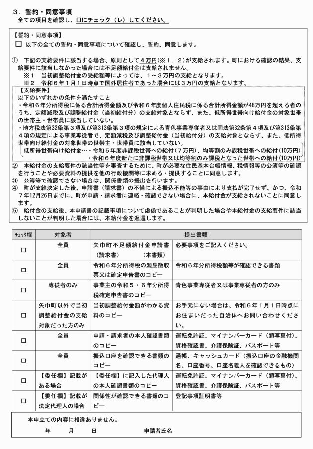
第3条 低所得者支援及び定額減税補足給付金(不足額給付)(以下「不足額給付金」という。)の支給対象者は、次の各号のいずれかに該当する者であって、令和7年1月1日時点で町に住所を有する者(町の住民基本台帳に登録されていないが、町から地方税法(昭和25年法律第226号)の規定による道府県民税所得割又は市町村民税所得割(以下「個人住民税所得割」という。)が課される者等を含む。)とする。ただし、所得税法(昭和40年法律第33号)上の非居住者並びに令和6年分所得税に係る合計所得金額及び令和6年度個人住民税所得割に係る合計所得金額が1,805万円を超える者を除く。
ア 3万円に、その者の令和6年12月31日時点の同一生計配偶者又は扶養親族である者(いずれも国外に居住する者を除く。)の数に1を加えた数を乗じて得た額から、その者の令和6年分所得税額(租税特別措置法(昭和32年法律第26号)第41条の3の3第1項の規定がないものとした場合における令和6年分の所得税の額をいう。以下同じ)を差し引いた額
イ 1万円に、その者の令和5年12月31日時点の控除対象配偶者又は扶養親族である者(いずれも国外に居住する者を除く。)の数に1を加えた数を乗じて得た額から、その者の令和6年度分個人住民税所得割額(地方税法附則第5条の8第4項及び第5項の規定の適用を受ける前のものをいう。以下同じ。)を差し引いた額
ウ 矢巾町低所得者支援及び定額減税補足給付金(調整給付)支給事業実施要綱(令和6年矢巾町告示第90号)第9条の規定により決定した給付金(以下「調整給付金(当初給付分)」という。)の額(調整給付金(当初給付分)を辞退等した者にあっては、調整給付金(当初給付分)を辞退等していなければ受給していた額をいい、調整給付金(当初給付分)給付対象外であった場合、零とする。)ただし、特別な理由があって受給できなかった場合又は調整給付金(当初給付分)の給付対象外の者にあっては零とする。
(2) 令和6年分所得税額及び令和6年度分個人住民税所得割額が零であり、令和6年分所得税に係る合計所得金額及び令和6年度分個人住民税に係る合計所得金額が48万円を超える者
(3) 令和6年分所得税額及び令和6年度分個人住民税所得割額が零であり、地方税法第32条第3項及び第313条第3項の規定による青色事業専従者又は同法第32条第4項及び第313条第4項の規定による事業専従者である者
(4) 前三号の規定にかかわらず、物価高騰対応重点支援地方創生臨時交付金制度要綱(令和5年11月29日付け府地創第327号)に規定する「地域の実情によりやむを得ないと内閣府が認める場合」に該当する者
2 前項第1号アに掲げる額は、給与支払報告書又は公的年金等支払報告書に記載する控除外額又は確定申告書、給与支払報告書、公的年金等支払報告書等により把握できる令和7年度分個人住民税課税情報から推計した令和6年分所得税額から算定した額とすることができる。
3 第1項各号においては、修正申告等により同時に要件を満たすことのない給付を受けている者を除く。
(1) 令和6年分所得税額又は令和6年度個人住民税所得割額が零でない者
(2) 調整給付金(当初給付分)の給付対象者(控除対象配偶者又は扶養親族として加算される者を含む。)
(3) 令和5年度の住民税非課税世帯への給付(物価高騰対応重点支援地方創生臨時交付金を財源として給付したものに限る。)若しくは均等割のみ課税世帯への給付又は令和6年度の新たに住民税非課税若しくは新たに均等割のみ課税となった世帯への給付の対象世帯の世帯主又は世帯員
(申請方法)
第5条 町長は、支給対象者に対し、矢巾町不足額給付金支給確認書(様式第1号)(以下「確認書」という。)を発行するものとする。
2 不足額給付金の支給を受けようとする者(以下「申請者」という。)で確認書が発行された者は、確認書の提出を行うものとする。
(申請方法の例外)
第6条 町長は、前条の規定にかかわらず、町で振込口座の登録がある支給対象者に対し、不足額給付金の支給の申込みを行う。
(代理による申請)
第7条 申請者に代わり、代理人として支給の申請を行うことができる者は、原則として次に掲げる者に限るものとする。
(1) 法定代理人(親権者、未成年後見人、成年後見人、代理権付与の審判がなされた保佐人及び代理権付与の審判がなされた補助人)
(2) 支給対象者と同一の世帯に属する他の者及び別居の親族
(3) 親族その他の平素から支給対象者本人の身の回りの世話をしている者等で町長が特に認める者
2 代理人が確認書の提出又は支給の申請をするときは、確認書、申請書Ⅰ又は申請書Ⅱの委任欄を記載するものとする。この場合において、町長は、公的身分証明書の写し等の提出を求めること等により、代理人が当該代理人であることを確認するものとする。
3 町長は、第1項に規定する者にあっては、町長が別に定める方法により、代理権を確認するものとする。
(提出及び申請期限)
第8条 不足額給付金の申請受付日は、町長が別に定める日とする。
2 確認書の提出並びに各申請書による申請期限は、令和7年10月31日とする。
(支給の決定)
第9条 町長は、確認書の提出又は各申請書による申請を受理したときは、速やかに内容を確認の上、支給を決定し、当該申請者に対し、不足額給付金を支給する。
(給付金の支給等に関する周知等)
第10条 町長は、給付金給付事業の実施に当たり、支給対象者の要件、申請の方法、申請受付開始日等の事業の概要について、広報その他の方法による町民への周知を行うものとする。
2 町長が、第9条の規定による支給決定を行った後、確認書又は各申請書の不備による振込不能等があり、町長が確認等に努めたにもかかわらず、令和7年12月26日までに支給対象者の責に帰すべき事由により支給ができなかったときは、当該申請が取り下げられたものとみなす。
(不正利得の返還)
第12条 町長は、偽りその他の不正行為により不足額給付金の支給を受けた者に対し、支給を行った給付金の返還を求めることができる。
(補則)
第13条 この告示に定めるもののほか、必要な事項は、町長が別に定める。
附則
(施行期日)
1 この告示は、令和7年7月15日から施行する。
(この告示の失効)
2 この告示は、令和8年3月31日限り、その効力を失う。ただし、第12条の規定の適用については、同日後も、なおその効力を有する。







