○矢巾町乳児等通園支援事業の認可等に関する規則
令和7年6月26日
規則第37号
(趣旨)
第1条 この規則は、児童福祉法(昭和22年法律第164号。以下「法」という。)第6条の3第23項に定める乳児等通園支援事業の認可の申請及び各種届出の手続き並びに矢巾町乳児等通園支援事業の設備及び運営に関する基準を定める条例(令和7年矢巾町条例第14号。以下「基準条例」という。)の実施に関し、必要な事項を定める。
(定義)
第2条 この規則で使用する用語は、法及び基準条例において使用する用語の例による。
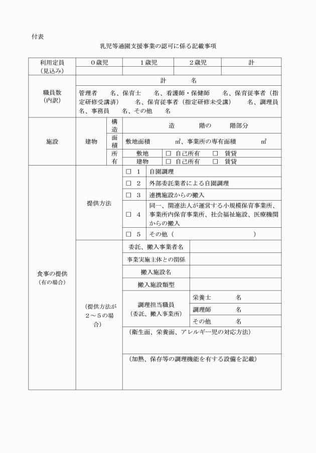
(認可の申請)
第3条 法第34条の15第2項の規定に基づき、国、都道府県及び市区町村以外の者であって乳児等通園支援事業を行おうとする者は、原則として乳児等通園支援事業開始日の3か月前までに矢巾町乳児等通園支援事業認可申請書(様式第1号)に関係書類を添付し、町長に提出しなければならない。
(認可の基準)
第4条 認可の基準は、法その他関係法令に定めるもののほか、基準条例に従わなければならない。
(1) 名称又は種類
(2) 乳児等通園支援事業者が法人である場合には、その法人格を有することを証する書類
(3) 建物その他設備の規模及び構造並びにその図面
(5) 乳児等通園支援事業者が法人である場合にはその代表者又は福祉の実務を担当する幹部職員
(6) 前5号に掲げるもののほか、町長が必要と認める事項
(休廃止の申請)
第7条 法第34条の15第7項の規定により、乳児等通園支援事業者が、当該乳児等通園支援事業を休止又は廃止しようとするときは、矢巾町乳児等通園支援事業休止(廃止)申請書(様式第6号)に必要な書類を添付した上で、町長に提出しなければならない。
(認可の取消し)
第9条 町長は、法第58条第2項の規定に基づき認可を取り消すときは、矢巾町乳児等通園支援事業認可取消通知書(様式第9号)により、乳児等通園支援事業者に通知するものとする。
2 勧告を受けた乳児等通園支援事業者は、勧告内容に従った措置を講じ、乳児等通園支援事業の最低基準の向上に係る勧告事項改善報告書(様式第11号)を町長に提出しなければならない。
(保育士以外の乳児等通園支援に従事する職員)
第11条 基準条例第23条第1項に規定する「その他乳児等通園支援に従事する職員として町長が行う研修(町長が指定する都道府県知事その他の機関が行う研修を含む。)を修了した者」は、「子育て支援員研修事業の実施について」(平成27年5月21日付け厚生労働省雇用均等・児童家庭局長通知)別紙「子育て支援員研修事業実施要綱」の5(3)アに定める基本研修及び5(3)イ(イ)に定める「一時預かり事業」又は「地域型保育」の専門研修を修了した者とする。
(補則)
第12条 この規則に定めるもののほか必要な事項は、町長が別に定める。
附則
この規則は、令和7年7月1日から施行する。





















